8 年
手机商铺
公司新闻/正文
784 人阅读发布时间:2024-03-01 11:31
本期分享一篇通过微生物预测患者预后的文章,文中主要鉴定肿瘤内微生物组特征以准确预测肝细胞癌(HCC)患者的预后。文章于2023年6月发表于《Journal of Cancer Research and Clinical Oncology》,通讯作者为浙江大学的Xu Xiao教授,标题“Identification of a brand intratumor microbiome signature for predicting prognosis of hepatocellular carcinoma”(IF 3.6)。

文章亮点
1、发现肝细胞癌患者的预后与肿瘤内微生物组有关
2、开发的微生物组相关评分(MRS)模型具有良好的预测性能和独立性
PART.01 研究背景
鉴于HCC的预后差异很大,因此必须发现有效且可用的预后生物标志物。肿瘤内微生物组在肿瘤微环境的反应中发挥着重要作用,本文旨在鉴定肿瘤内微生物组特征以准确预测HCC患者的预后并随后研究其可能的机制。
PART.02 研究方法
通过COX回归、Kaplan-Meier生存曲线建立肝细胞癌微生物组生存预后模型;
通过列线图模型、ROC曲线评估MRS的预测价值;
通过无监督聚类区分HCC患者间的不同亚型,并用反卷积算法分析不同亚型间的免疫浸润情况。
PART.03 研究结果
01、肝细胞癌微生物组生存预后模型的建立
作者对TCGA中的LIHC数据集进行单变量Cox回归分析鉴别出了对生存有影响的微生物属。接着作者根据基因丰度对患者分组,并进行Kaplan-Meier曲线分析,结果提示Actinotignum和Dolosigrinum丰度高的患者的总生存期(OS)较长,而Francisella和Actinobacillus丰度高的患者OS较短(图1)。

图1:通过单变量Cox回归分析微生物丰度与OS之间的关系
02、微生物相关评分(MRS)对预后预测的独立价值
作者通过COX回归分析,在LIHC数据集中构建了MRS模型。结果提示,高MRS患者的生存时间较短,AFP(肿瘤标志物——甲胎蛋白) > 400 ng/ml与高MRS相关,并可预测患者的生存情况。
此外,作者通过构建有或没有MRS的列线图模型,评估了MRS对患者1、3、5年生存概率的预测价值,结果显示MRS的加入显著提高了AUC值(图2)。

图2:MRS对HCC有较高的预测价值
03、HCC中微生物组的潜在机制
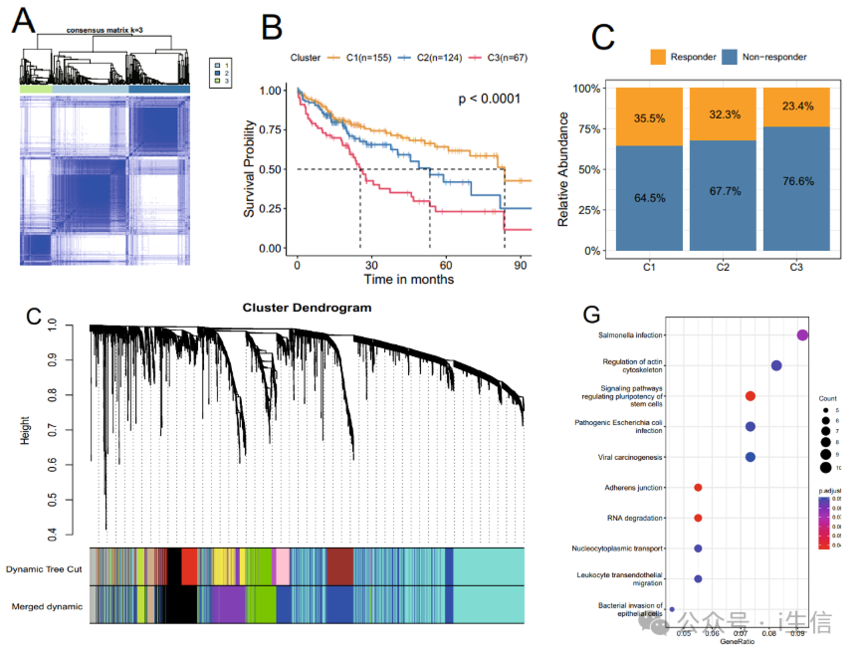
接着,作者根据27个微生物组丰度的无监督聚类方法,将TCGA中的HCC患者可以聚类为三个亚型,其中C1簇患者的OS最长,C3簇患者的OS最短。
作者又通过反卷积方法计算了免疫相关分子的表达和浸润免疫细胞的丰度,结果提示C1簇中的免疫活化状态更高,但C3簇则表现出相反的状态。
由于C3簇患者从免疫治疗中获得的益处最少且生存率最差,作者通过WGCNA方法在LIHC微生物组数据集中挖掘该亚型的关键基因模块并对其富集分析,结果提示,该模块主要富集的通路之一被称为“调节干细胞多能性的信号通路”,这在一定程度上表明肿瘤内微生物组可能影响肿瘤干细胞的干性(图3)。

图3:基于肿瘤内微生物丰度的HCC簇及其免疫特征
PART.04 文章总结
本文探讨了微生物群在肝癌患者预后中的作用,并通过建立微生物组相关模型和MRS模型等方法,发现了与患者预后相关的微生物种群,并对肝癌免疫治疗生物标志物的未来前景进行了探讨。此外,还通过比较不同微生物组丰度的聚类方法和干性基因组等方面,进一步探索了微生物群与肝癌预后的关系。这些研究结果为肝癌患者的治疗和管理提供了新的见解和思路。不过,本文也存在以下的不足:
本文的研究结论都是基于公共数据库的分析,并未在临床中收集的样本中进行进一步的验证分析所得出的结论。
虽然文章描述了微生物群的丰度变化,但对于这些微生物的功能及其对宿主的影响并未进一步深挖。
PART.05 研究拓展
其实要做一篇较好的微生物预测的文章,文中的研究内容其实只做到了蜻蜓点水的地步,若是想要有一篇拿得出手的文章,还必须在深度上下苦功夫,只停留在公共数据分析的层面,不管你用的分析手段多么多样,也很难在高分杂志上发表。以这篇文章为出发点,大家其实还可以继续深挖以下方向:
微环境和肿瘤间的相互作用:研究微生物组在肿瘤微环境中的作用时,可以进一步探究微生物与肿瘤细胞、免疫细胞等其他组分之间的相互作用。这有助于深入理解微生物组对肿瘤生长、转移、耐药等方面的影响机制。
研究设计的纵向跟踪:文章中的研究是横断面的,没有对患者的微生物组成进行长期的跟踪观察。纵向研究可以更好地理解微生物组在HCC发展过程中的动态变化,以及其与患者预后之间的关系。
多组学数据的整合分析:除了微生物组数据外,还可以整合其他组学数据,如基因表达、蛋白质组学、代谢组学等,进行综合分析。这样的多组学整合分析可以提供更全面的信息,帮助揭示肝癌发病机制和潜在治疗靶点。