8 年
手机商铺
公司新闻/正文
1236 人阅读发布时间:2024-02-29 16:16
线粒体在细胞重编程中发挥着重要的作用,特别是在诱导多能性和干细胞状态的过程中。细胞重编程是指通过重新编程细胞的表观遗传状态,将其转化为具有干细胞样特征的状态。细胞重编程涉及代谢的全面调整,包括糖酵解、脂肪酸氧化和线粒体呼吸链等方面。线粒体在这些代谢过程中发挥着关键作用,支持细胞在新的状态下的生存和功能。线粒体在细胞重编程中通过调控能量代谢、凋亡抑制、ROS调控等多个方面的功能,对于确保细胞的干细胞状态以及在再生医学和治疗方面具有重要的影响。
这篇文章结合重编程这个热点直接拿下高分期刊。让我们一起来看一下这篇文章为何如此吸引人呢?首先这项研究创新性强,首次报道TM4SF5如何介导线粒体代谢重编程,研究视角新颖。其次研究运用细胞培养、动物模型、蛋白质组学、生化分析等多种实验技术进行系统验证。并且文章的研究逻辑清晰,实验设计的合理,得到确凿的结果,并对结果进行清晰地讨论。最后研究的可扩展性强,为开发靶向TM4SF5的抗肿瘤新药提供了理论基础和新的策略。总之,研究对肿瘤代谢的认识有所突破和拓展。想要发好文的小伙伴可要好好学习一下哦!
题目:在富含TM4SF5的线粒体-溶酶体接触位点,胆固醇输出介导葡萄糖介导的线粒体重编程
杂志:Cancer Communicationsl
影响因子:IF=16.2
发表时间:2024年1月
研究背景
癌细胞依赖糖酵解产生能量和生物分子中间体以支持不受控制的肿瘤生长。通过调控线粒体代谢可以开发抗肿瘤药物,但仍需确定关键分子和途径。TM4SF5是四次跨膜蛋白家族成员,可以在细胞膜间移动并影响代谢。TM4SF5在肝细胞癌中过表达,细胞器间膜联络位点(MCS)可以影响线粒体动力学和代谢功能。TM4SF5可能影响MCS从而影响代谢重编程。本文探究TM4SF5如何定位于线粒体-溶酶体膜联络位点(MLCS),及其在葡萄糖代谢中的调节作用。
1.M4SF5定位于肝细胞中的MLCSs
图1A和1B通过共聚焦荧光定量分析证实过表达TM4SF5可以增加MLCS的形成。图1C和1D通过荧光共定位和逐点荧光强度分析证实TM4SF5可以定位于MLCS。图1E使用超分辨共聚焦显微镜证实TM4SF5聚集于MLCS。图1F的活细胞成像进一步验证TM4SF5可以动态定位于MLCS。图1G使用传统电镜进行TM4SF5标记,直接证实其定位于MLCS。综上,该图多方面验证了TM4SF5可以聚集于MLCS这个核心论点。
FIGURE 1 TM4SF5 localized at MLCSs in hepatocytes
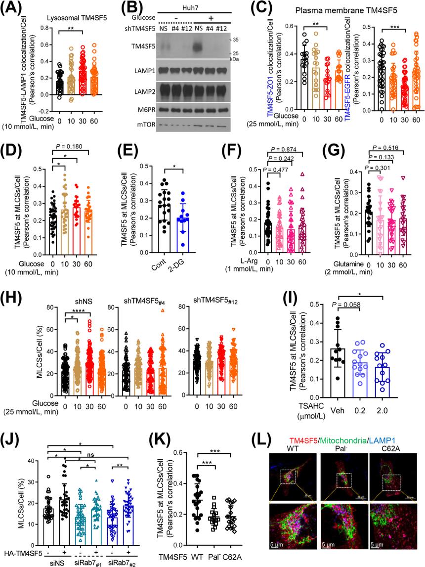
2.细胞外葡萄糖补充导致TM4SF5易位到MLCSs
图2A通过荧光定量分析显示高糖可以诱导TM4SF5向溶酶体跨膜。图2B通过细胞分画显示高糖条件下TM4SF5聚集于溶酶体。图2C显示高糖条件下TM4SF5减少在细胞膜的定位。图2D和2E通过活细胞荧光相关分析和荧光定量显示抑制糖酵解可以减少TM4SF5在MLCS的聚集。图2F和2G显示氨基酸补充不能诱导TM4SF5向MLCS转移。图2H到2K通过各种肝细胞模型进一步验证高糖诱导TM4SF5聚集于MLCS的效应依赖于TM4SF5。综上,该图从多个方面系统验证了高糖条件可以诱导TM4SF5定位于MLCS。
FIGURE 2 Extracellular glucose repletion caused TM4SF5 translocation to MLCSs
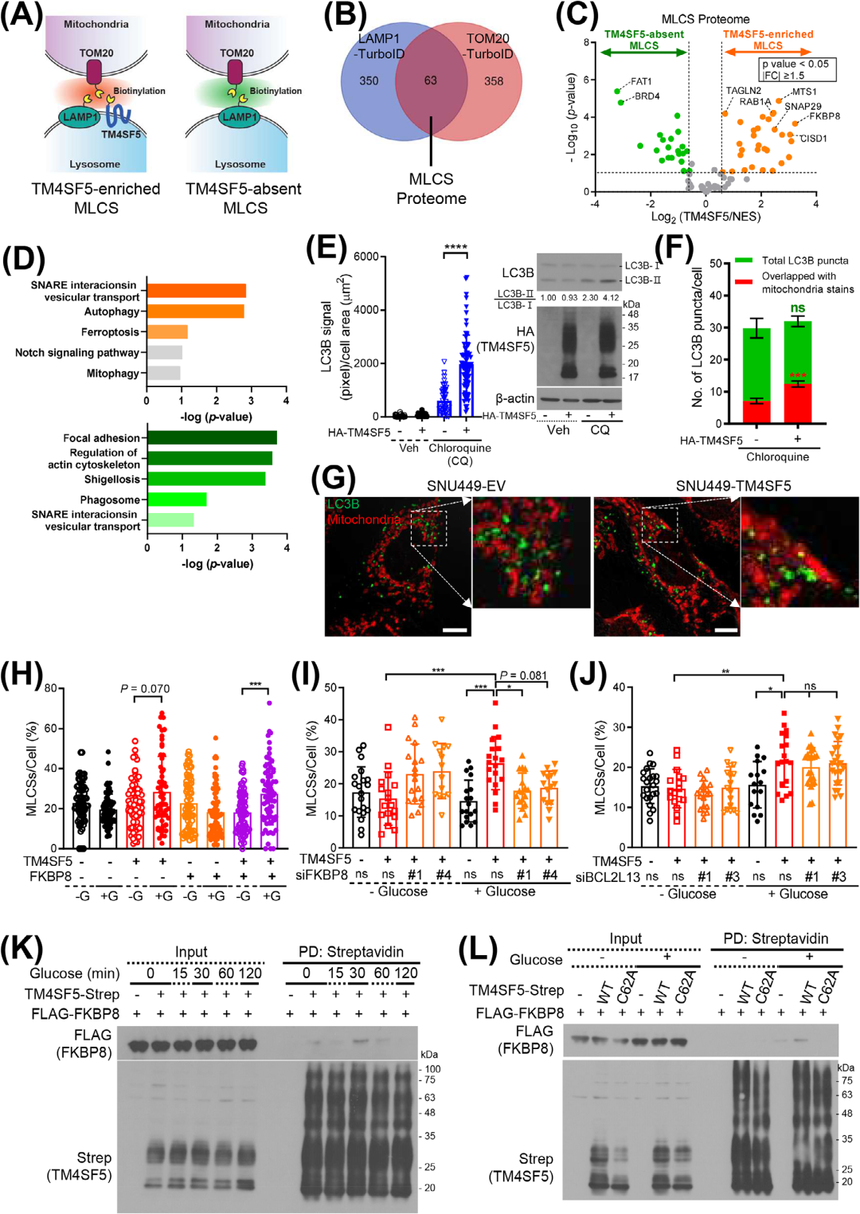
3.TM4SF5-FK506结合蛋白8(FKBP8)在MLCSs上的连接
图3A-C应用TurboID方法识别定位于MLCS的TM4SF5相关蛋白,发现FKBP8是关键结合蛋白。图3D显示TM4SF5富集的MLCS包含自噬和线粒体裂解通路。图3E-G通过荧光定量显示TM4SF5可以增加线粒体区域的自噬小体标记物。图3H-L通过各种细胞和分子生物学方法证实FKBP8是TM4SF5定位于MLCS的关键蛋白。图3K和3L显示FKBP8直接与TM4SF5结合形成MLCS。综上,该图证明了FKBP8是TM4SF5定位于MLCS的关键结合蛋白,并可以影响线粒体动力学。
FIGURE 3 TM4SF5-FKBP8 linkage at MLCSs
4.蛋白质聚集在TM4SF5的线粒体动力学富集的MLCSs
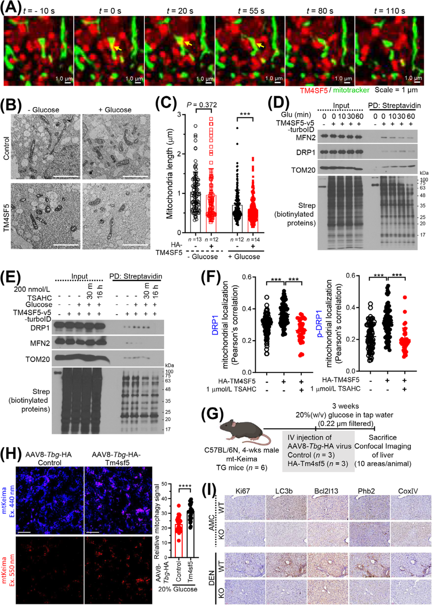
图4A的活细胞成像显示TM4SF5存在可以促进线粒体裂解。图4B和4C的电镜成像和统计分析证实TM4SF5表达细胞线粒体长度缩短。图4D和4E通过TurboID方法显示DRP1可以被TM4SF5聚集。图4F的免疫荧光显示TM4SF5可以促进DRP1聚集于线粒体上。图4G-I的小鼠模型显示TM4SF5过表达可以增强肝脏的线粒体自噬。综上,该图证明了TM4SF5介导的MLCS可以促进线粒体动力学蛋白的重新定位,导致线粒体裂解。
FIGURE 4 Mitochondrial dynamics via proteins clustered at TM4SF5-enriched MLCSs
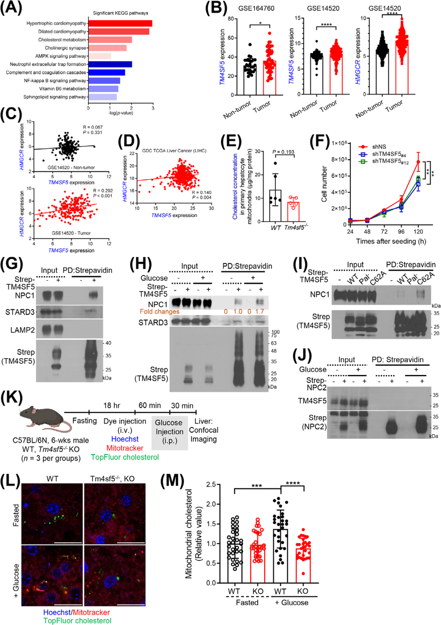
5.富含TM4SF5的MLCSs与胆固醇代谢的关系
图5A通过mRNA测序分析显示TM4SF5过表达与胆固醇代谢相关。图5B-D通过公共数据库分析显示TM4SF5表达与肝癌中胆固醇合成酶HMGCR表达正相关。图5E和5F显示TM4SF5可以促进线粒体胆固醇富集。图5G-J显示TM4SF5可以与胆固醇转运蛋白NPC1和STARD3结合。图5K-M的体内成像实验进一步证实TM4SF5可以促进胆固醇向线粒体的转运。综上,该图从多方面实验数据证明了TM4SF5介导的MLCS可以促进胆固醇从溶酶体向线粒体的转运。
FIGURE 5 Relationship between TM4SF5-enriched MLCSs and cholesterol metabolism
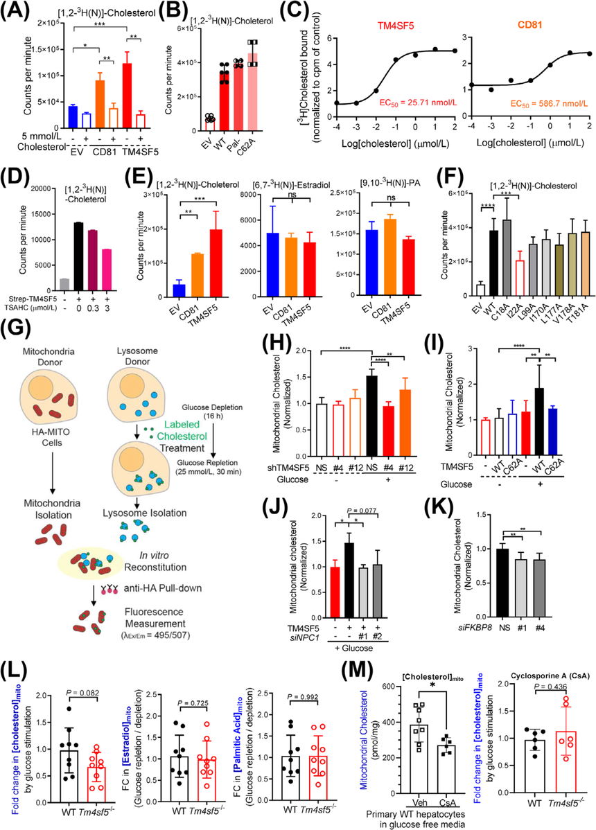
6.富含TM4SF5的MLCSs将溶酶体胆固醇输出到线粒体
图6A-F通过放射标记的结合实验证实TM4SF5可以直接结合胆固醇。图6G-K采用生物体外线粒体-溶酶体联接实验系统证实TM4SF5介导胆固醇向线粒体的转运依赖于NPC1和FKBP8。图6L和6M通过气相色谱质谱直接检测TM4SF5介导线粒体中胆固醇增加。综上,该图通过多种体外实验方法证明了TM4SF5可以直接结合胆固醇并促进其从溶酶体向线粒体的转运。 
FIGURE 6 TM4SF5-enriched MLCSs export lysosomal cholesterol to mitochondria
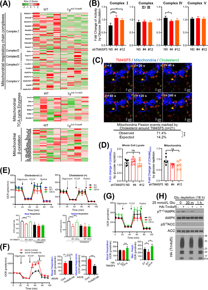
7.富含TM4SF5的MLCSs对细胞呼吸重编程的代谢影响
图7A通过线粒体蛋白组学分析显示TM4SF5表达抑制了复合物I。图7B的线粒体酶活分析也显示TM4SF5抑制了复合物I。图7C的活细胞成像显示胆固醇出现在TM4SF5介导的线粒体裂变部位。图7D显示TM4SF5不影响TCA循环。图7E-H的细胞和动物模型通过测定氧消耗率证实TM4SF5表达抑制线粒体氧化磷酸化。综上,该图证明TM4SF5介导的胆固醇转运可以选择性抑制线粒体氧化磷酸化。
FIGURE 7 The metabolic effects of TM4SF5-enriched MLCSs on cellular respiratory reprogramming
文章小结
这篇文章首次发现TM4SF5可以定位于肝细胞的MLCS,并在高糖条件下从溶酶体向线粒体转运胆固醇。证实TM4SF5介导的MLCS可以导致线粒体裂解、自噬,提高糖酵解但抑制氧化磷酸化。并在小鼠模型中证实了TM4SF5可以促进肝脏的线粒体自噬和胆固醇转运。提出TM4SF5介导的MLCS可能参与肝细胞癌的代谢重编程,为开发针对TM4SF5的抗肿瘤策略提供依据。提出了TM4SF5在高糖条件下介导线粒体动力学和代谢功能变化的多组分复合体机制。总体上,该研究确立了TM4SF5与代谢功能的重要关联,揭示了关键分子机制,为肝脏代谢相关疾病的治疗提供了新策略。