8 年
手机商铺
公司新闻/正文
1363 人阅读发布时间:2023-12-15 09:21
大家好,巨噬细胞和线粒体一直都是国自然申请中大家重点关注的内容,今天给大家分享一篇近期发表在《Nature Communications》杂志上的炎症巨噬细胞和线粒体DNA以及最近热度很高的“神药”二甲双胍相关的研究。

急性炎症可以通过免疫抑制缓解,也可以持续存在,导致慢性炎症。这些转变是由免疫细胞不同的分子和代谢重编程驱动的。抗糖尿病药物二甲双胍抑制急性和慢性炎症的机制尚未完全明了。
该研究报告了二甲双胍的抗炎和抑制活性氧物种的作用取决于巨噬细胞中可塑性因子 ZEB1 的表达。研究者利用髓系细胞中缺乏 ZEB1 的小鼠和人类患者样本,发现 ZEB1 起着双重作用,它通过诱导巨噬细胞过渡到免疫抑制状态,在引发和消除炎症方面都起着至关重要的作用。ZEB1 通过激活自噬和抑制线粒体蛋白翻译来调节线粒体含量,从而介导炎症和免疫抑制中的这些不同作用。在从炎症向免疫抑制过渡的过程中,二甲双胍模拟了 ZEB1 诱导的骨髓细胞代谢重编程。从机理上讲,在免疫抑制过程中,ZEB1抑制氨基酸摄取,导致mTORC1信号下调和巨噬细胞线粒体翻译减少。这些结果表明,ZEB1 是髓细胞代谢可塑性的驱动因素,这表明以其表达和功能为靶点可作为调节失调炎症和免疫抑制的一种策略。

ZEB1 具有双重作用,在炎症的诱导和消退过程中都需要它的参与
为了研究急性炎症背景下巨噬细胞从免疫原性到免疫抑制性的重编程,作者使用了一种由脂多糖(LPS)引发的急性炎症模型,将小鼠或巨噬细胞分为不同的组。另一组接受免疫抑制方案(称为 "LPS + LPS"),即接受初始剂量的 LPS,24 小时后再接受第二剂量的 LPS。这些 LPS 诱导的急性炎症和免疫抑制反应主要由巨噬细胞介导。因此,炎症细胞因子 IL6 在小鼠腹腔巨噬细胞和人单核细胞衍生巨噬细胞中的表达在急性炎症期间增加,但在免疫抑制方案中第二次抗原挑战时增加程度较小。
作者还比较了不同条件下人外周血单核细胞(PBMC)中 IL6 的表达。首先,作者将脓毒症患者入院时(0 小时,代表急性炎症状态)的外周血单核细胞与三天后(72 小时,代表免疫抑制状态)收集的同一患者的外周血单核细胞进行了比较。此外,作者还比较了健康捐献者的 PBMCs 和慢性炎症性疾病患者的 PBMCs,即银屑病关节炎(PsA)患者的 PBMCs,约 30% 的银屑病患者患有该病。在所有情况下,PBMC 要么未经处理(PBS),要么与 LPS 体外培养 2 小时。脓毒症患者的 PBMCs 在 72 小时后对新的炎症挑战的反应仅为 0 小时后的 26%,这与他们的免疫抑制状态相符。相反,在 PsA 患者的 PBMCs 中,IL6 相对于健康供体的 PBMCs 增加了约 500 倍。
众所周知,转录因子 ZEB1 在癌症发生和发展过程中促进上皮细胞的细胞可塑性。作者发现,当人和小鼠巨噬细胞过渡到免疫抑制状态时,ZEB1 的水平都会升高。为了研究 ZEB1 是否会在急性炎症或免疫抑制期间调节巨噬细胞的表型和功能,作者产生了 Zeb1fl/fl 小鼠(以下简称 Zeb1WT 小鼠),然后与 LysmCre 小鼠杂交,在骨髓细胞中删除 Zeb1(以下简称 Zeb1ΔM)。
Zeb1WT 和 Zeb1∆M 小鼠被分成两组,分别接受 LPS 诱导的致死性内毒素血症和 LPS + LPS 诱导的免疫抑制方案。在 LPS 分组(全身急性炎症方案)中,Zeb1∆M 小鼠的存活率高于 Zeb1WT 小鼠(图 1a)。有趣的是,在 LPS + LPS 组(免疫抑制方案)中,发现了相反的模式;Zeb1∆M 小鼠的存活率低于 Zeb1WT 小鼠。在 LPS 反应过程中,进入腹腔的髓样细胞的组成会发生变化,在脓毒症过程中单核细胞的比例会增加。然而,作者观察到 Zeb1WT 和 Zeb1∆M 小鼠的髓亚群分布没有差异。
上述数据表明,ZEB1 在巨噬细胞介导的对 LPS 的炎症反应和免疫抑制反应中起着相反的作用。为了明确 ZEB1 发挥作用的机制,作者对从 Zeb1WT 和 Zeb1∆M 小鼠腹腔巨噬细胞中分离出来的大量 RNA 进行了测序(RNAseq),这些小鼠分别接受了 LPS 和 LPS + LPS 方案。在 LPS 条件下(急性炎症),Zeb1∆M 巨噬细胞表达的炎症基因(如 Il1a、Il6、Nfkb1)水平低于 Zeb1WT 小鼠(图 1b-f)。在 LPS + LPS 条件下(免疫抑制),两种基因型的巨噬细胞中炎症基因的表达相似。然而,在几种抗炎和平衡基因(如 Il4、Retnlg)中却观察到了相反的模式(图 1d、e、g)。
虽然 Zeb1WT 和 Zeb1∆M 巨噬细胞在 LPS 期间表达的这些抗炎和稳态基因水平相似,但在 LPS + LPS 期间,Zeb1∆M 巨噬细胞表达的这些基因水平低于 Zeb1WT 巨噬细胞(图 1e 和 g)。综上所述,这些研究结果表明,ZEB1 在炎症的诱导和消退阶段发挥着双重作用。ZEB1 似乎通过上调急性炎症期间的炎症基因和免疫抑制期间的稳态基因来调节巨噬细胞的可塑性。

ZEB1 在急性炎症期间增加糖酵解
巨噬细胞从炎症状态过渡到抗炎症状态伴随着代谢重编程,从糖酵解转向氧化磷酸化(OxPhos)。与急性炎症中与 ZEB1 相关的炎症特征相一致,在急性炎症期间,Zeb1WT 巨噬细胞与 Zeb1∆M 对应物相比,表达了更高水平的糖酵解相关基因(如 Slc2a1、Hk2、Hk3、Pdk3)(图 1h-j)。然而,在 LPS + LPS 条件下,作者发现与催化甘油醛-3-磷酸转化为丙酮酸的低糖酵解相关的酶(如 Gapdh、Pkm、Pgam1、Ldha)在两种基因型中均上调(图 1h)。同样,作者对已发表的脓毒症患者在重症监护室第一周的转录组阵列(GSE131411)进行的分析表明,在脓毒症过程的初期(16 h 和 48 h),ZEB1 的表达与炎症(IL1B)和糖酵解(SLC2A1)基因相关,而在免疫抑制状态,ZEB1 的表达与抗炎(IL4)和抗氧化(GSS)基因相关。
巨噬细胞在急性炎症后产生的乳酸是随后激活免疫抑制巨噬细胞中抗炎基因的必要条件。因此,作者发现 Zeb1WT 巨噬细胞在 LPS + LPS 的作用下比 LPS 作用下产生更多的乳酸。在免疫抑制过程中,Zeb1∆M 巨噬细胞比 Zeb1WT 巨噬细胞产生更少的乳酸(图 1k),这可能是 Zeb1∆M 巨噬细胞抗炎转换受损以及 Zeb1∆M 小鼠在两种剂量的 LPS 作用下存活率下降的原因。
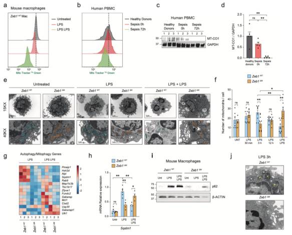
ZEB1 在免疫抑制过程中降低线粒体含量
据报道,在急性炎症期间,白细胞中线粒体 DNA(mtDNA)编码基因的表达与脓毒症的严重程度相关36。有趣的是,作者的 RNAseq 分析显示,经 LPS 处理的 Zeb1WT 巨噬细胞与 Zeb1∆M 巨噬细胞相比,线粒体 DNA(mtDNA)编码基因的表达更高。与 Zeb1∆M 巨噬细胞相比,Zeb1WT 巨噬细胞中 IL6 的诱导更高,同时 TOMM20 也上调,TOMM20 是一种核 DNA(nDNA)编码的线粒体蛋白,作者用它来代表线粒体的含量。这表明,Zeb1∆M 巨噬细胞炎症反应的降低可能与其线粒体功能的改变有关。
小鼠腹腔巨噬细胞未经处理(PBS)或经一或两种剂量的 LPS 处理后,通过 MitoTracker™ Green(MTG)染色评估其线粒体含量。经 LPS + LPS 处理的小鼠免疫抑制巨噬细胞的线粒体含量低于注射 PBS 或单剂 LPS 的小鼠的巨噬细胞(图 2a)。通过 MTG 染色和 MT-CO1(线粒体编码的细胞色素 C 氧化酶 I)表达评估,脓毒症患者的免疫抑制 PBMC 在 72 小时后的线粒体含量与相同脓毒症患者或健康供体的免疫反应性 PBMC 在 0 小时后的线粒体含量相比也有类似的下降(图 2b-d)。
这些结果促使作者研究线粒体含量的改变是否会导致小鼠体内免疫抑制。作者进行了透射电子显微镜(TEM)分析,以检查从 Zeb1WT 和 Zeb1∆M 小鼠体内分离的巨噬细胞的超微结构,这些巨噬细胞要么未经处理,要么接受了不同时间(30 分钟、3 小时和 12 小时)的单剂量 LPS 处理,以及 LPS + LPS 处理。有趣的是,与 Zeb1WT 小鼠的巨噬细胞相比,Zeb1∆M 小鼠经 3 小时 LPS 处理后分离出的巨噬细胞中线粒体含量较少。然而,当用 LPS + LPS 处理小鼠时,Zeb1∆M 小鼠的巨噬细胞比 Zeb1WT 小鼠的巨噬细胞含有更多的线粒体(图 2e,f)。这些结果支持了 ZEB1 在炎症和免疫抑制中以相反方向调节线粒体含量的假设。

ZEB1 在炎症过程中激活 p62 并促进自噬
炎症期间受损线粒体的积累会增加 ROS 的产生并激活炎性体信号转导,这凸显了线粒体自噬作为一种重要的抗炎自限机制的重要性。与 Zeb1WT 类似物相比,尤其是在 LPS 条件下,Zeb1∆M 巨噬细胞表达的自噬/线粒体自噬相关基因(如 Sqstm1、Tbc1d17、Rab9、Cisd2)和较高水平的抗自噬/介噬基因(如 Usp30)(图 2g)。p62(由 Sqstm1 编码)与受损的线粒体以及其他受损细胞器和泛素化蛋白质结合,并将它们招募到自噬体,然后以依赖于 mTORC1 的方式与自溶体融合进行降解(线粒体自噬)。线粒体自噬可防止炎症激活信号的释放,并限制急性炎症期间过量 ROS 的产生。
用 LPS 处理 Zeb1WT 和 Zeb1∆M 小鼠会上调 Zeb1WT 小鼠巨噬细胞中 p62 mRNA 和蛋白的表达,但在 Zeb1∆M 小鼠中则不会(图 2h、i)。对 SQSTM1 启动子的分析确定了 ZEB1 的几个共识序列,在染色质免疫沉淀(ChIP)试验中测试了这些序列招募 ZEB1 的能力。在经 LPS 处理的人单核细胞衍生巨噬细胞中,ZEB1 与 SQSTM1 启动子结合的程度大于经 LPS + LPS 处理的巨噬细胞。此外,与经 LPS 处理的 Zeb1∆M 腹膜巨噬细胞相比,经 LPS 处理的 Zeb1WT 巨噬细胞的溶酶体染色(Lyso DyeTM)与 Mtophagy DyeTM 的共定位增加,表明溶酶体介导的降解增强了。
接下来,作者用 TEM 检查了经单剂量 LPS 处理的两种基因型的巨噬细胞的自噬迹象。与 Zeb1∆M 巨噬细胞相比,Zeb1WT 巨噬细胞表现出更多的自溶体(图 2j,黄色星号),其中含有细胞质,包括线粒体,表明受损的线粒体正在进行线粒体自噬(图 2j)。这些数据表明,在急性炎症的背景下,ZEB1 可促进自噬。
二甲双胍的抗炎作用依赖于巨噬细胞中 ZEB1 的表达
上述数据表明,LPS + LPS 条件下巨噬细胞中线粒体的减少是其免疫反应受损的原因,有鉴于此,作者研究了二甲双胍的作用,众所周知,二甲双胍可抑制线粒体功能和巨噬细胞对 LPS 的炎症反应。作者假设二甲双胍的抗炎作用模拟了在 LPS + LPS 条件下巨噬细胞中观察到的免疫抑制。为了验证这一假设,作者研究了二甲双胍对 LPS 反应的体内和体外效应。
在二甲双胍存在或不存在的情况下,用单剂 LPS 或两剂 LPS 对小鼠和人巨噬细胞进行体外处理(图 3a)。不出所料,二甲双胍能逆转 LPS 诱导的 IL6 在人和小鼠巨噬细胞中的上调。在人巨噬细胞中,二甲双胍在 LPS 之前的预处理会导致 ZEB1 的上调和 MT-CO1 的表达降低,这反映了上图所示或两剂 LPS 后 72 小时在脓毒症患者免疫抑制的 PBMCs 中观察到的表达变化。
二甲双胍可降低经 LPS 处理的巨噬细胞的耗氧率(OCR)。为了确定 ZEB1 是否会调节二甲双胍在炎症和免疫抑制期间对巨噬细胞整体代谢状况的影响,作者对 Zeb1WT 和 Zeb1∆M 巨噬细胞进行了图 3a 所示的处理,并通过海马细胞代谢通量分析评估了它们的 OCR(图 3b、c)。作者发现,在使用 LPS 之前用二甲双胍预处理 Zeb1WT 巨噬细胞会导致基础 OCR 和 Spare 呼吸能力降低到与使用 LPS + LPS 处理的巨噬细胞相当的水平。此外,二甲双胍不会改变 Zeb1∆M 巨噬细胞的 OCR,这表明二甲双胍对 OCR 的代谢作用需要 ZEB1 的存在。
为了检验二甲双胍的抗炎作用是否也依赖于 ZEB1,将 Zeb1WT 小鼠和 Zeb1∆M 小鼠的腹腔巨噬细胞置于图 3a 的实验条件下,并通过它们的 Il6 表达评估它们的炎症状态。不出所料,单用二甲双胍对 Zeb1WT 和 Zeb1∆M 巨噬细胞的 Il6 mRNA 水平没有影响(图 3d)。然而,二甲双胍的预处理降低了 LPS 对 Zeb1WT 巨噬细胞中 Il6 的诱导,但对 LPS 处理的 Zeb1∆M 巨噬细胞没有影响(图 3d)。此外,二甲双胍对两种基因型小鼠全身炎症状态的影响是通过测量它们血清中的 IL6 水平来评估的。与脓毒性休克模型中的研究结果一致,与 Zeb1∆M 小鼠相比,Zeb1WT 小鼠对 LPS 的反应表现出更高水平的 IL6(图 3e)。值得注意的是,二甲双胍能有效抑制 LPS 诱导的 IL6 在 Zeb1WT 小鼠中的上调,而在 Zeb1∆M 小鼠中则没有观察到明显的效果(图 3e)。用 FACS 分析两种基因型巨噬细胞中 IL6 的胞内染色也观察到类似的结果(图 3f,g)。
为了全面了解 Zeb1WT 和 Zeb1∆M 巨噬细胞的炎症反应,作者使用基于定量珠的细胞因子/趋化因子多重阵列评估了一系列炎症标志物的蛋白水平,并通过 FACS 进行了分析(图 3h)。不出所料,单独使用二甲双胍对两种基因型的巨噬细胞都没有影响。在 LPS 条件下,与经 LPS 处理的 Zeb1WT 巨噬细胞相比,Zeb1∆M 巨噬细胞的 IL1β、IL6、TNFα 和 CXCL1 水平降低。有趣的是,二甲双胍的预处理使 Zeb1∆M 巨噬细胞中这些炎症标志物的表达水平与 Zeb1WT 巨噬细胞的表达水平相似(图 3h)。相反,在 LPS + LPS 条件下,Zeb1∆M 巨噬细胞表现出更高水平的 IL6 和 CXCL1,而两种基因型的巨噬细胞均未产生可检测水平的 IL1β 或 TNFα(图 3h)。这些发现表明,二甲双胍在巨噬细胞中的抗炎作用依赖于 ZEB1,并且至少部分由 ZEB1 介导。
将作者的 RNAseq 数据与已发表的关于野生型小鼠肺泡巨噬细胞对空气污染的炎症反应中二甲双胍调控基因的 RNAseq 数据(GSE98731) 进行比较,作者发现,与上述研究中的肺泡巨噬细胞一样,作者的 Zeb1WT 周围巨噬细胞中也存在二甲双胍调控的基因、 与 Zeb1∆M 腹膜巨噬细胞相反,作者的 Zeb1WT 腹膜巨噬细胞在 LPS 诱导的免疫抑制过程中表现出二甲双胍诱导基因的富集。这促使通过 RNAseq 研究二甲双胍在体内调控 Zeb1WT 和 Zeb1∆M 小鼠腹腔巨噬细胞的基因特征。相对于 Zeb1∆M 巨噬细胞,二甲双胍在 Zeb1WT 巨噬细胞中诱导了 "炎症反应负调控 "特征(图 3i)。在 LPS 和二甲双胍 + LPS 条件下的所有 DEGs 中,二甲双胍对 Zeb1WT 和 Zeb1∆M 巨噬细胞中 2,034 个基因的调控方向相同。
然而,在 Zeb1WT 和 Zeb1∆M 巨噬细胞中,分别有 1628 和 1668 个基因受到二甲双胍的特异性调控。有趣的是,在 Zeb1WT 巨噬细胞的特异性基因特征中,二甲双胍增加了与抗炎反应相关的基因(如 Arg1、Mrc1、Il4)和与诱导耐受相关的基因注释(如 Acod1)、线粒体去极化的正向调节(如 Tspo)、伤口愈合、金属蛋白酶活性(如 Timp1、Cldn1)、活性氧(ROS)代谢过程(如 Sod2)相关的基因注释。反过来,在 Zeb1∆M 巨噬细胞的特定特征中,二甲双胍调控的基因与 SSU-rRNA 成熟特征相关(如 Wdr3)(图 3j)。这些分析表明,二甲双胍抗炎作用对 ZEB1 的依赖至少部分是由于线粒体功能的调节。

ZEB1 通过降低线粒体含量和 ROS 水平来介导二甲双胍的免疫抑制模拟效应
急性全身炎症反应晚期的特点是大多数免疫细胞凋亡,这导致了随后的免疫抑制阶段。ROS 和氧化应激的积累会引发细胞凋亡,而自噬则是对抗氧化应激以克服细胞凋亡的一种适应性机制。
在 LPS 方案结束时,与 Zeb1WT 小鼠相比,Zeb1∆M 小鼠的巨噬细胞数量减少。根据附件素 V 的评估,Zeb1∆M 小鼠的巨噬细胞在急性炎症期间表现出更高的凋亡水平,并且抗凋亡基因(如 Bcl2 和 Mcl1)的表达较低。
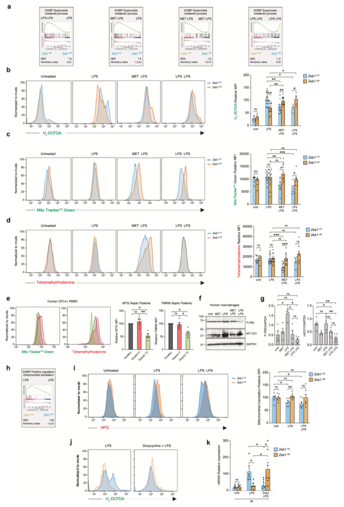
在急性炎症期间,线粒体产生的 ATP 减少,导致膜电位(ΔΨm)升高,而膜电位是产生 ROS 所必需的。与 Zeb1∆M 巨噬细胞相比,Zeb1WT 巨噬细胞对 LPS 的反应表现出较低的 ATP 水平。相反,用二甲双胍预处理或暴露于 LPS + LPS 会产生相反的效果。在 Zeb1WT 小鼠的巨噬细胞中,二甲双胍 + LPS 或 LPS + LPS 处理会导致抗氧化特征(即 GSEA 注释 "超氧化物代谢过程 "中的许多基因)的上调,而 Zeb1WT 小鼠仅用 LPS 处理。与接受同样处理的 Zeb1∆M 小鼠相比,接受二甲双胍 + LPS 或 LPS + LPS 处理的 Zeb1WT 小鼠的这一特征也上调了。
为了评估预处理前剂量 LPS 的体内抗氧化作用,作者使用发光探针 L-012(8-氨基-5-氯-7-苯基-吡啶并[3,4-d]哒嗪-1,4(2H,3H)二酮)测量了 ROS 的产生。结果发现,与 Zeb1∆M 小鼠相比,Zeb1WT 小鼠在 LPS 处理期间表现出更高水平的 ROS,但在 LPS + LPS 处理期间则没有。此外,作者还使用 6-羧基-2',7'-二氯二氢荧光素二乙酸酯(CH2-DCFDA)、MTG 和四甲基罗丹明甲酯高氯酸盐(TMRM)染色,分别评估了 Zeb1WT 和 Zeb1∆M 小鼠在 LPS 和 LPS + LPS 期间的 ROS 生成、线粒体含量和巨噬细胞的ΔΨm。与图 4a 所示的转录组分析一致,在 LPS 中,二甲双胍的预处理或首次亚致死剂量的 LPS 会导致 Zeb1WT 巨噬细胞中 ROS 生成、线粒体含量和 ΔΨm 的减少(图 4b-d)。在相同处理下,Zeb1ΔM 巨噬细胞中未观察到这些影响。此外,二甲双胍预处理降低了经 LPS 处理的人巨噬细胞中的 TMRM 和 CH2-DCFDA 染色。脓毒症患者的 CD14+ PBMCs 在 72 小时后的 MTG 和 TMRM 染色与 0 小时的基线水平相比也有类似的减少(图 4e)。
根据上述结果,作者可以得出三个主要结论。首先,与 Zeb1∆M 巨噬细胞相比,Zeb1WT 巨噬细胞在急性炎症中会产生更多的 ROS。
其次,与 Zeb1WT 巨噬细胞相比,免疫抑制下的 Zeb1∆M 巨噬细胞显示出更高的线粒体含量、ΔΨm 和 ROS 产量。
最后,二甲双胍预处理降低了 Zeb1WT 巨噬细胞的线粒体含量、ΔΨm 和 ROS 水平,而在 Zeb1∆M 巨噬细胞中没有观察到这种降低。

ZEB1 抑制炎症巨噬细胞中线粒体蛋白质的翻译
二甲双胍预处理导致炎症性人类巨噬细胞(LPS)中磷酸化 p65(P-p65)和 MT-CO1 蛋白表达降低到与免疫抑制人类巨噬细胞(LPS + LPS)中的水平相当(图 4f、g)。对 RNAseq 数据的分析表明,与 Zeb1WT 巨噬细胞相比,经 LPS 处理的 Zeb1∆M 巨噬细胞与 "线粒体翻译的正向调节 "相关的特征表达量更高(图 4h)。为了探索 ZEB1 在 LPS 处理下参与巨噬细胞线粒体翻译的可能性,作者检测了 L-高丙基甘氨酸(HPG)的掺入和追踪,HPG 是蛋氨酸的类似物,可以量化新合成的蛋白质。作者使用依美汀特异性抑制细胞膜翻译,使用强力霉素抑制线粒体翻译。
不出所料,与单独使用依美汀相比,多西环素和依美汀联合使用能更有效地减少 Zeb1WT 巨噬细胞中 HPG 的掺入(作为新蛋白质合成的衡量标准)。虽然在基础条件下,Zeb1WT 和 Zeb1∆M 巨噬细胞的线粒体蛋白合成没有差异,但用 LPS 或 LPS + LPS 处理两种基因型的小鼠时,与 Zeb1WT 巨噬细胞相比,Zeb1∆M 巨噬细胞的线粒体翻译更高(图 4i)。这些发现表明,在急性炎症和免疫抑制期间,ZEB1 通过影响线粒体翻译来调节巨噬细胞的反应。
四环素类药物抑制线粒体 mRNA 翻译可降低体外 LPS 诱导的巨噬细胞炎症细胞因子上调,并改善内毒素诱导的全身性炎症对肺和肝脏的损伤。作者在此发现,强力霉素抑制炎症巨噬细胞中 ROS 的产生和 Il6 的表达也依赖于 ZEB1 的表达;与 Zeb1WT 巨噬细胞相反,强力霉素预处理对 LPS 处理的 Zeb1∆M 巨噬细胞没有影响(图 4j、k)。在人单核细胞衍生的巨噬细胞中,多西环素表现出与 LPS + LPS 相似的免疫抑制作用,导致 MT-CO1 表达减少。
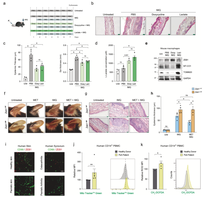
Z乳酸盐和线粒体翻译抑制牛皮癣模型中的慢性炎症
作者对 ZEB1 在调节急性炎症和免疫抑制中的作用和作用机制是否与慢性自身免疫性炎症一致提出了质疑。为此,作者选择了银屑病,这是一种免疫介导的慢性炎症,不仅影响皮肤,还影响关节等其他组织,其中髓系细胞代谢起着关键的致病作用。虽然银屑病的主要特征是红斑和凹陷性皮肤斑块,但它被认为是一种全身性炎症性疾病,与血清中炎症标志物水平升高有关,约三分之一的患者会发展为银屑病关节炎(PsA)。
作者研究了乳酸水平升高或线粒体翻译减少是否能限制慢性炎症,这与它们在急性炎症中的作用类似。在小鼠耳部局部应用 TLR7/8 激活剂咪喹莫特(IMQ)会导致牛皮癣样皮损和表皮增厚(棘层症),类似于人类牛皮癣皮损的轻微形式。
对 Zeb1WT 小鼠的耳朵不作处理或用咪喹莫特处理,在处理前或处理时同时使用 PBS、乳酸盐或强力霉素(图 5a)。多西环素和乳酸盐通过不同的机制产生作用。多西环素通过抑制线粒体翻译来减轻炎症,而乳酸盐则通过触发抗炎和修复反应来产生作用。作者探讨了多西环素抑制线粒体翻译是否不仅对急性炎症有抗炎作用,而且对慢性炎症也有抗炎作用。
用乳酸和多西环素治疗 Zeb1WT 小鼠,可改善银屑病皮损,减少耳朵和表皮增厚(图 5b、c),并增加巨噬细胞产生的乳酸(图 5d)。多西环素增加了 ZEB1 的表达,同时降低了 MT-CO1 蛋白水平,而乳酸盐的作用正好相反(图 5e)。此外,与乳酸盐相比,多西环素在减轻全身炎症方面表现出更大的效力,这从它对咪喹莫特诱导的脾肿大和 ROS 产生的影响可以看出。

二甲双胍对银屑病的抗炎作用需要巨噬细胞中 ZEB1 的表达
作者随后研究了二甲双胍在急性炎症中的抗炎作用是否也依赖于 ZEB1。咪喹莫特处理导致 Zeb1WT 小鼠耳部切片中 Zeb1 表达减少,与 Zeb1WT 小鼠相比,它导致 Zeb1∆M 小鼠耳部出现更多红斑和表皮增厚(图 5f,g)。经 IMQ 处理的 Zeb1∆M 小鼠也比 Zeb1WT 小鼠表现出更严重的全身炎症,前者脾脏变大就是证明。在使用咪喹莫特之前用二甲双胍预处理小鼠,可减少 Zeb1WT 小鼠的皮肤大面积病变、组织学棘皮病和巨噬细胞浸润,而对 Zeb1∆M 小鼠则没有影响(图 5f-h)。这些发现进一步证实了二甲双胍的抗炎作用依赖于巨噬细胞中 ZEB1 的表达。
ZEB1 在健康皮肤的散在细胞中被发现,但在银屑病皮损中几乎不存在。据报道,ZEB1 在黑色素瘤皮损中上调。作者在健康皮肤的 CD68+ 巨噬细胞中发现了 ZEB1,而在银屑病皮肤中 ZEB1 呈阴性(图 5i)。此外,作者对已发表的基因芯片(GSE14905)的分析也显示 ZEB1 在银屑病皮损中下调。ZEB1 在 PsA 患者滑膜的 CD68+ 巨噬细胞中也有表达,但在骨关节炎患者的滑膜中几乎没有表达(图 5i)。作者还发现,与败血症患者 72 小时后免疫抑制的 PBMCs 不同,PsA 患者单核细胞富集的 PBMCs 与健康供体的 PBMCs 相比,线粒体含量和 ROS 产量更高(图 5j、k)。与内毒素诱导的免疫抑制(LPS + LPS)一样,巨噬细胞的 ZEB1 表达也是限制慢性炎症的必要条件,二甲双胍的抗炎作用依赖于 ZEB1 的表达。
总之,作者的研究结果表明,巨噬细胞中 ZEB1 的表达是限制急性和慢性炎症的必要条件,也是二甲双胍在这两种形式的炎症中发挥抗炎作用的必要条件。
ZEB1 通过限制氨基酸转运抑制线粒体蛋白质翻译
在证明 ZEB1 通过抑制线粒体翻译调节巨噬细胞的炎症和免疫抑制反应之后,作者试图进一步研究其潜在的分子机制。作者的 RNAseq 分析表明,Zeb1∆M 巨噬细胞表达了更高水平的与线粒体 tRNA 氨基酰化和 tRNA 修饰相关的基因特征。甲基硫代基转移酶 Cdk5rap1 可催化多种 mt-tRNA 的 2-甲基-2-硫代(ms2)修饰,其缺乏会阻碍线粒体蛋白质合成和 OxPhos 活性,并增加 ROS 的产生。LPS 处理会导致 Zeb1WT 巨噬细胞中 Cdk5rap1 的表达下调,但在 Zeb1∆M 巨噬细胞中不会。相反,Zeb1∆M 巨噬细胞的 ms2 tRNA 修饰在一剂 LPS 后减少,但在两剂 LPS 后增加。鉴于 ZEB1 对 Cdk5rap1 表达和 ms2 tRNA 修饰的调节作用相反,作者认为 ZEB1 是通过独立于这些过程的机制抑制线粒体蛋白质翻译的。
细胞质和线粒体蛋白翻译以及自噬都受 mTOR 的调控,而 mTOR 是通过氨基酸的摄取和代谢激活的。作者的 RNAseq 分析显示,当 Zeb1WT 巨噬细胞预处理二甲双胍(MET + LPS)或暴露于先前剂量的 LPS(LPS + LPS)时,与氨基酸转运相关的 GSEA 注释表达量减少(图 6a)。此外,在 LPS + LPS 条件下,与 Zeb1∆M 巨噬细胞相比,Zeb1WT 巨噬细胞的氨基酸转运特征水平降低。L 型双向氨基酸转运体 SLC7A8/LAT2 是谷氨酰胺和支链氨基酸 (BCAA) 吸收所必需的,而谷氨酰胺和支链氨基酸对 mTORC1 信号的激活至关重要。与 LPS 处理相比,二甲双胍 + LPS 和 LPS + LPS 处理 Zeb1WT 巨噬细胞会导致 SLC7A8 的 mRNA 和蛋白水平下降,而在 Zeb1∆M 巨噬细胞中则未观察到这种效应(图 6b、c)。根据 LPS 期间 SLC7A8 的上调,作者观察到 Zeb1WT 巨噬细胞而非 Zeb1∆M 巨噬细胞在 LPS 条件下显示出更高的葡萄糖和谷氨酰胺消耗量(图 6d,e)。
然后,作者旨在探索炎症巨噬细胞中 BCAAs 以及谷氨酰胺及其衍生氨基酸谷氨酸的细胞内水平和消耗的潜在变化。作者观察到,与葡萄糖和谷氨酰胺类似,单剂量的 LPS 会导致 Zeb1WT 巨噬细胞中 BCAAs 水平的增加,但不会导致 Zeb1∆M 巨噬细胞中 BCAAs 水平的增加(图 6f)。相反,用二甲双胍 + LPS 和 LPS + LPS 处理的 Zeb1WT 和 Zeb1∆M 巨噬细胞的 BCAAs 水平相当。此外,作者还发现经 LPS 处理的 Zeb1∆M 巨噬细胞与 Zeb1WT 巨噬细胞相比,细胞内谷氨酸水平有所下降。值得注意的是,在经 LPS 处理的 Zeb1∆M 和 Zeb1WT 巨噬细胞中,细胞内谷氨酰胺水平没有明显差异,这表明谷氨酰胺可能在分析时间点已经代谢为谷氨酸(图 6g)。
作者假设,如果 ZEB1 通过下调 SLC7A8 的表达来抑制线粒体翻译,那么限制谷氨酰胺的供应将减轻这种影响。为了验证这一点,作者在谷氨酰胺存在或不存在的情况下,用 LPS 或 LPS + LPS 处理 Zeb1WT 和 Zeb1∆M 巨噬细胞。在没有谷氨酰胺的情况下,两种基因型和所有处理中的 MTG 染色都有所下降。因此,与 Zeb1∆M 巨噬细胞相比,用 LPS + LPS 处理的 Zeb1WT 巨噬细胞中线粒体含量的减少在有谷氨酰胺存在的条件下观察到,而在无谷氨酰胺的条件下则被阻止。这些结果表明,ZEB1 在限制氨基酸消耗方面发挥了作用,而氨基酸消耗是 mTORC1 激活和线粒体翻译所必需的。
作者还评估了 Zeb1WT 和 Zeb1∆M 巨噬细胞中线粒体 DNA(mtDNA)的拷贝数(MDCN)。在谷氨酰胺存在的情况下,与单剂量 LPS 相比,二甲双胍预处理(二甲双胍 + LPS)或 LPS + LPS 处理可减少 Zeb1WT 巨噬细胞的 MDCN,但不会减少 Zeb1∆M 巨噬细胞的 MDCN(图 6h)。然而,在没有谷氨酰胺的情况下,经 LPS 处理的 Zeb1WT 和 Zeb1∆M 巨噬细胞的 MDCN 不相上下。此外,与 LPS 处理相比,二甲双胍 + LPS 或 LPS + LPS 处理不会改变 Zeb1WT 和 Zeb1∆M 巨噬细胞的 MDCN。
综上所述,上述数据表明,在谷氨酰胺存在的情况下,先用二甲双胍或 LPS 处理,然后再加入第二剂量的 LPS(二甲双胍 + LPS 或 LPS + LPS),会导致经 LPS 处理的 Zeb1WT 巨噬细胞中线粒体含量和 MDCN 的减少,但不会导致 Zeb1∆M 巨噬细胞中线粒体含量和 MDCN 的减少。根据这些发现,可以得出两个结论:
(1)炎症(LPS)中的 MDCN 依赖于谷氨酰胺的可用性;
(2)免疫抑制(LPS + LPS 以及二甲双胍 + LPS)巨噬细胞中的谷氨酰胺水平受 ZEB1 表达的调节。

ZEB1 在免疫抑制过程中抑制 mTORC1/p70S6K 信号传导
mTORC1 是一种能量传感器,具有多种功能,包括调节核 DNA 编码的线粒体蛋白质翻译。mTORC1 的激活主要由生长因子和营养物质(尤其是氨基酸)驱动。mTORC1 通过磷酸化和激活 p70 核糖体蛋白 S6 激酶(p70S6K,由 Rps6kb1 编码)来调节蛋白质合成。鉴于二甲双胍对 mTORC1 信号转导的抑制作用,作者旨在研究 ZEB1 调节免疫抑制和介导二甲双胍抗炎作用的机制是否是通过减少氨基酸摄取和代谢,从而导致 mTORC1 下调。
与单剂量 LPS 处理的 Zeb1WT 和 Zeb1∆M 巨噬细胞相比,二甲双胍预处理(MET + LPS)或随后剂量的 LPS(LPS + LPS)导致 Zeb1WT 巨噬细胞中的 P-p70S6K 水平降低,但 Zeb1∆M 巨噬细胞中的 P-p70S6K 水平没有降低(图 6i)。通过检测健康对照组、脓毒症患者 0 h(免疫原性)和脓毒症患者 72 h(免疫抑制)的 PBMCs 中磷酸化 p70S6K(P-p70S6K)、IL6 和 SLC7A8 的水平,作者观察到脓毒症 72 h 的 PBMCs 中这三者的水平均有所下降,表明存在免疫抑制状态(图 6j)。与脓毒症患者的 PBMCs 在 72 小时内 MT-CO1 下调相反,PsA 患者的 PBMCs 则表现出 MT-CO1 上调。此外,与健康供体相比,脓毒症患者 72 小时后的 PBMCs 线粒体呼吸能力下降。总之,这些结果表明 ZEB1 的表达是免疫抑制和二甲双胍抑制 mTORC1 所必需的。