8 年
手机商铺
公司新闻/正文
1015 人阅读发布时间:2023-11-16 10:10
今天给大家讲解一篇线粒体代谢相关机制的文章。简言之,mTOR是结核病的早期宿主抵抗因子,可通过增加糖酵解,促进的线粒体能量代谢,来防止线粒体损伤而保护巨噬细胞。接下来,我们一起来看看具体内容吧。

2022年8月18日,由剑桥大学医学系的Lalita Ramakrishnan领衔的团队,在Cell期刊上发表了题为mTOR-regulated mitochondrial metabolism limits mycobacterium-induced cytotoxicity的研究性论文,通过斑马鱼正向遗传筛选,确定了mTOR激酶——一种代谢的主要调节因子,作为结核病的早期宿主抵抗因子。mTOR复合物1通过使感染诱导的线粒体能量增加,来保护巨噬细胞免受分枝杆菌诱导的死亡。这些代谢适应是防止由分泌的分枝杆菌毒力决定因子ESAT-6引起的线粒体损伤和死亡所必需的。因此,宿主可以简单地通过调节能量代谢来有效地对抗这种早期关键的分枝杆菌毒力机制,从而使病原体特异性免疫机制得以发展。该研究结果可能解释为什么结核分枝杆菌虽然是人类最致命的病原体,但只在少数感染者中成功。那么,我们一起来该研究的具体内容吧。

研究内容
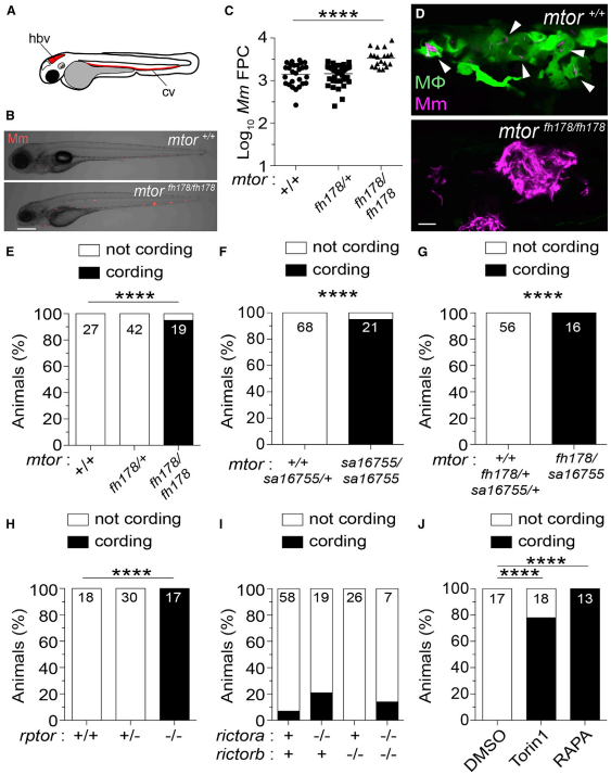
第一步、动物水平—mTORC1缺失斑马鱼对海分枝杆菌(Mm)感染高度敏感
本研究利用了正向遗传筛选中鉴定的斑马鱼突变体fh178,发现mTORC1缺失斑马鱼对Mm高度敏感,在感染尾静脉 (cv) 后,幼虫相对于野生型 (WT) 和杂合子姊妹的细菌负荷增加。到感染后4天 (dpi),fh178突变肉芽肿已耗尽其巨噬细胞,释放的分枝杆菌在细胞外以绳索状生长。
mTOR是一种激酶,在两个不同的复合体mTORC1和mTORC2中起作用,它们分别需要适配器Raptor和Rictor。研究者发现具有rptor无义等位基因(编码Raptor的基因)的动物,显示出与mtor突变体相似的编码,而具有Rictor无义等位基因的动物则没有。分别用 torin1或雷帕霉素抑制mTOR或mTORC1, 概括了遗传性mTOR/mTORC1缺乏。因此,mTORC1缺乏会导致对分枝杆菌感染的易感性,这与早期肉芽肿分解有关。由于斑马鱼幼虫尚未产生适应性免疫,这反映了mTOR赋予的先天抵抗力。

第二步、mTOR缺乏会加速分枝杆菌感染的巨噬细胞的死亡
在4 dpi分枝杆菌感染后,WT动物有肉芽肿,细胞内细菌稀少。相比之下,mTOR缺乏动物的细胞外细菌簇的形状类似于WT肉芽肿,这表明它们曾处于因巨噬细胞死亡而分解的肉芽肿中。为了详细说明巨噬细胞死亡的动力学,研究者在后脑室 (hbv) 中感染了斑马鱼幼虫,这是一种非常适合监测早期肉芽肿形成的无细胞隔室。通过雷帕霉素处理使mTOR 缺乏的动物在2 dpi时形成类似于WT的肉芽肿,但它们的巨噬细胞在3 dpi时死亡,留下细胞外细菌团块。然而,尽管mTORC1缺乏动物的基线巨噬细胞比CSF-1R缺乏动物多,但它们的肉芽肿分解得更快(2-4天,而CSF-1R突变体为5-7天),表明mTOR缺乏会导致感染的肉芽肿巨噬细胞死亡,而与基础巨噬细胞供应的减少无关。为了支持这一点,肉芽肿形成后的雷帕霉素治疗导致其迅速分解。为了进一步确认,研究者使用延时显微镜实时捕捉受感染巨噬细胞的死亡情况。通过质膜和膜泡的膜联蛋白V-YFP标记的出现,监测巨噬细胞死亡,然后是tdTomato荧光反映质膜解体的丧失。在2 dpi动物中,在4.5小时的成像期间,在mTOR缺陷型和WT姊妹中捕获了相似数量的感染的巨噬细胞死亡,6倍以上mTOR缺陷型巨噬细胞。

第三步、细胞水平—mTOR缺失感染的巨噬细胞死亡与线粒体膜电位降低有关
研究者发现感染了通过torin1处理导致mTOR缺乏的THP-1人巨噬细胞系。利用细胞膜不渗透可固定活力染料eFluor 660染色,显示与斑马鱼一样,mTOR缺乏会增加感染后1天内的巨噬细胞死亡。此外,四甲基罗丹明乙酯 (TMRE) 染色显示,感染以mTOR依赖性方式增加线粒体膜电位。与线粒体代谢缺陷一致,mTOR缺陷型巨噬细胞的基线ATP产量略低,感染诱导的增加再次减弱,仅达到基线WT水平。
研究者发现感染增加了mTORC1信号传导。Torin1处理的细胞S6磷酸化略有增加,与残留的mTOR活性一致。值得注意的是,这种增加仅达到基线WT水平,在mTOR缺陷条件下,随着感染诱导的线粒体代谢(mROS和TMRE)增加至基线 WT 水平。总之,这些发现表明基线mTOR促进的线粒体代谢不足以保护巨噬细胞免受分枝杆菌诱导的死亡。适应性感染诱导的mTOR活性和线粒体代谢的相应增加是必需的。
为了确认线粒体损伤是死亡的原因而不是结果,研究者检查了线粒体去极化是否先于死亡。用蓝色荧光Mm感染32小时的巨噬细胞用TMRE染色,TMRE在膜电位丧失后迅速从线粒体中丢失,一种细胞膜不可渗透的核酸染料,用于标记垂死的细胞。广泛的线粒体膜去极化(几乎完全丧失TMRE)始终先于质膜透化和细胞死亡(Sytox阳性)。

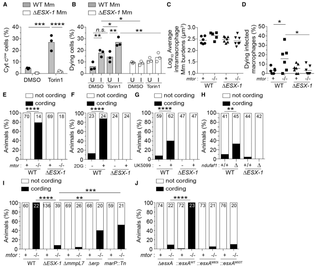
第四步、mTOR缺乏通过损害糖酵解依赖性OXPHOS使巨噬细胞对分枝杆菌诱导的死亡敏感
本研究结果与mTOR促进Krebs循环的糖酵解燃料驱动保护受感染巨噬细胞免于死亡所需的线粒体能量产生的模型一致。如果是这样,那么糖酵解的抑制应该表现出mTOR缺乏,导致感染的巨噬细胞选择性死亡,感染诱导的线粒体膜电位增加受损。2DG处理诱导 THP-1细胞中的两种表型,类似于torin1处理mTOR和糖酵解在结核分枝杆菌(Mtb)感染中也具有细胞保护作用。为了评估这一点,研究者使用了mc2 6206,即毒性H37Rv Mtb菌株的同基因亮氨酸和泛酸营养缺陷型突变体,这是一种生物安全2级病原体,可引发类似的炎症反应,并引发多种细胞Mtb感染,导致mTOR缺陷和糖酵解的死亡增加- THP-1 细胞缺陷。Mtb感染导致mTOR缺陷和糖酵解缺陷THP-1细胞的死亡增加。
因为糖酵解通过向Krebs循环提供丙酮酸来促进线粒体 ATP 的产生(Ryan和O'Neill,2020),因此拦截这一步骤也应该会产生细菌带。因此,用UK5099抑制线粒体丙酮酸载体同样增加了细菌带。因此,mTOR 缺乏通过损害糖酵解依赖性氧化磷酸化 (OXPHOS) 并因此损害线粒体能量产生,使巨噬细胞对 Mm 诱导的线粒体损伤和死亡敏感。与此一致,通过靶向装配因子 NDUFAF1 对电子传递链复合物 1 的遗传破坏增加了细菌带。

第五步、mTOR依赖性糖酵解和OXPHOS使巨噬细胞能够抵抗分枝杆菌ESAT-6介导的死亡
与我们的假设一致,用ESX-1缺陷型Mm感染的mTOR缺陷型THP-1巨噬细胞没有增加细胞色素c的释放,也没有增加死亡。ESX-1缺陷感染也不会导致糖酵解或OXPHOS缺陷动物的巨噬细胞死亡。
mTOR突变体揭示了致病性分枝杆菌在受感染的巨噬细胞中引起致死性线粒体损伤的潜力。研究者假设特定的分枝杆菌决定因素导致了这种损害。主要候选者是ESAT-6分泌系统 1 (ESX-1),因为它在WT(mTOR充足条件)中加速分枝杆菌诱导的巨噬细胞死亡,包括斑马鱼,且它介导受感染巨噬细胞的线粒体损伤。
与我们的假设一致,用ESX-1缺陷型Mm感染的mTOR缺陷型THP-1巨噬细胞没有增加细胞色素c的释放,也没有增加死亡。在用ESX-1缺陷型Mm感染的mTOR缺陷型斑马鱼中,受感染的巨噬细胞没有死亡。ESX-1缺陷感染也不会导致糖酵解或OXPHOS缺陷动物的巨噬细胞死亡。
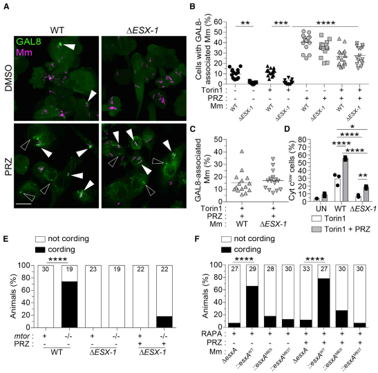
第六步、mTOR使受感染的巨噬细胞能够特异性抵抗ESAT-6介导的线粒体损伤
mTOR缺陷可能只是使吞噬体对ESAT-6介导的损伤敏感。然而,mTOR缺陷型和WT巨噬细胞在吞噬体损伤方面具有相似的ESAT-6依赖性增加,表明情况并非如此,而是表明 mTOR缺陷型巨噬细胞对ESAT-6介导的线粒体损伤敏感。
在受感染的巨噬细胞中,PRZ引起受损WT和ESX-1缺陷型分枝杆菌吞噬体的类似增加。此外,与受损吞噬体相关的WT和ESX-1突变型分枝杆菌的比例相似,表明PRZ诱导的吞噬体透化可以平衡WT和ESX-1缺失型分枝杆菌对线粒体的获得。与增加细菌对线粒体的接触一致,PRZ增加了WT感染的巨噬细胞释放的细胞色素c。PRZ处理的ESX-1突变体感染的巨噬细胞细胞色素c释放的增加要小得多,并且明显低于未处理的WT巨噬细胞。ESX-1突变体感染中细胞色素c释放的小幅增加表明其他因素也可能起作用,例如PDIM。为了在体内证实这些结论,研究者评估了有和没有 PRZ处理的斑马鱼中的细菌线。和以前一样,mTOR 缺乏导致WT但不是ESX-1缺陷细菌。与没有PRZ的WT细菌相比,mTOR 突变体的PRZ处理仅略微增加了ESX-1突变体绳索。

最 后 、总结一下文中的主要亮点和加分点
1) 揭示了对结核病发病机制和耐药性的见解,这些见解和耐药性是从雷帕霉素(mTOR)机制靶点中表现出快速肉芽肿坏死的功能丧失突变体的遗传作图和表征中获得的。
2) mTOR 通路整合了来自不同营养感应和生长因子受体通路的环境信号,以调节对细胞发育、生长、生存和功能至关重要的生物合成和代谢过程(Liu和Sabatini,2020年)。该研究使用斑马鱼和人类巨噬细胞中的迭代实验方法,揭示了分枝杆菌ESAT-6的有丝分裂毒性功能,并表明mTOR促进的线粒体代谢通过对这种关键的分枝杆菌毒力因子发挥有丝分裂保护作用,在结核病发病中作为一种高效的先天“反毒力。